关于企业的基本户和一般户,你了解多少?
一、企业可以开设哪些银行结算账户?
如果按照用途来分类的话,企业可以开设的银行结算账户一共有四类:
基本存款账户:就是通常所说的基本户,用于企业日常的转账结算、现金收付结算;
一般存款账户:通常所说的一般户,企业的部分结算需要通过一般存款账户,比如从基本户以外的银行有借款的,或者为了享受基本户以外的银行特色服务(业务范围广、结算速度快、规避同一家银行的风险等等);
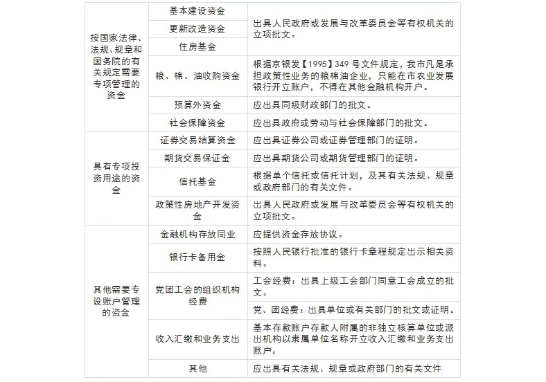
专用存款账户:顾名思义,专用户的用途就是专款专用,企业开设专用户的时候还须出具相关部门的批文或证明;

临时存款账户:用于办理企业临时经营活动的结算,开设临时户要确定其有效期限。
注意:
1、 一个企业只能有一个基本户,在开了基本户的基础上才可以开立多个一般户(类似于电话卡的主卡和副卡的关系),开立时需提供相关的依据、文件;通过基本户的每笔核算业务,企业都要详细记录;
2、 以上四类银行账户中,只有一般户不得办理现金提取业务。在实际工作中,如果企业确实急需从一般户支出现金的,可以填开转账支票转到个人户,再通过个人户提取现金。专用存款账户能否支取现金要视情况而定。
二、基本户与一般户的开立流程
这里以建设银行为例。
先开立基本户,才能开立一般户:

基本户开立成功后,可以开立一般户了,流程也相对较简单,不用报送人行审批,等待时间也相对较短:

据小编的了解,开立基本户要准备的资料一般包括:
营业执照原件、含股东组成情况及其前面的公司章程、股东材料(个人身份证复印件或单位的营业执照复印件及其法定代表人的身份证复印件)、法人和经办人的身份证原件、公章、财务章、法人章。
开立一般户除了需要上述资料外,还需要提供开户许可证,如果开户公司为分支机构,还需要提供总公司的相关资料。
实际中受政策影响,不同银行对要提供的资料可能不同,各位开户前可详细咨询当地银行。
三、常见问答
1、基本户和一般户可以在同一家银行开立吗?
通常不在同一个银行营业点。建议开立前咨询下银行。
2、对公转账是转到基本户还是一般户?
建议转到基本户,前文已经说过在一般户和基本户中,只有基本户可以办理现金支取。
3、基本户如果一直没有转账进来,有什么影响吗?
无论是基本户还是一般户,都会在税局进行备案,在强大的金税三期系统下,公司账户上的每一笔款项都受到监控。基本户一直没有存钱,没有收入就意味着没有纳税,也没有工资薪金等正常的费用成本支出,自然会引起税局注意,等着被稽查吧。
4、我们公司都是销货开发票,收入进公户,然后提到法人私户,等到需要缴税或是付款的时候法人再转来,基本上公户不留钱,这样有风险吗?
当然会有风险了,这是挪用资金,违反了《公司法》的相关规定了。详情请见《公司法》。
5、企业可以开办零余额账户吗?
零余额账户是指财政部门为本部门和预算单位在商业银行开设的账户,用于财政直接支付和财政授权支付及清算。企业不可以开办零余额账户,这是属于行政事业单位下的内容。
6、员工自己用微信购买的东西,拿回公司报销,可以用基本户报销给她吗?可以做账吗?
员工为公司垫付发生的相关经营费用,可以报销,按报销的账务处理记账。
7、基本户转私户怎么走账?
支付给个人的,转账到个人账户的款项应当确认计入应付账款,如果是支付其他代垫费用的应当记入到其他应付款。
8、如果要注销基本户,该怎么做?
要准备的资料一般包括公章、法人章、财务章,开户许可证,支票,销户申请书,企业注销通知书,法人授权委托书,法人和受托人的身份证,等等。如果基本户上还有余额,也要转出去,最后等人行审批通过。不同银行办理手续大同小异,建议注销前咨询银行所需的详细资料。








沪公网安备31011502004574